Search

Search for projects by name

OP Mainnet logo
OP Mainnet

Badges

About

OP Mainnet is an EVM-equivalent Optimistic Rollup. It aims to be fast, simple, and secure.


  • Total Value SecuredTVS
    $2.44 B1.30%
  • Past day UOPSDaily UOPS
    16.541.09%
  • Stage
  • Gas token
    ETH

  • Type
    Optimistic Rollup
  • Purpose
    Universal
  • Chain ID
    10

  • Tokens breakdown

    Value secured breakdown

    View TVS breakdown
    Sequencer failureState validationData availabilityExit windowProposer failure

    Badges

    About

    OP Mainnet is an EVM-equivalent Optimistic Rollup. It aims to be fast, simple, and secure.


    Total
    Canonically BridgedCanonically Bridged ValueCanonical
    Natively MintedNatively Minted TokensNative
    Externally BridgedExternally Bridged ValueExternal

    ETH & derivatives
    Stablecoins
    BTC & derivatives
    Other

    2024 Dec 10 — 2025 Dec 09

    Past Day UOPS
    16.54
    Past Day Ops count
    1.42 M
    Max. UOPS
    33.81
    2025 Oct 10
    Past day UOPS/TPS Ratio
    <1.01

    The section shows the operating costs that L2s pay to Ethereum.


    2024 Dec 10 — 2025 Dec 09


    Total cost
    $493.17 K
    Avg cost per L2 UOP
    $0.001139
    Avg cost per day
    $1.36 K

    This section shows how much data the project publishes to its data-availability (DA) layer over time. The project currently posts data toEthereumEthereum.


    2024 Dec 10 — 2025 Dec 10


    Data posted
    61.38 GiB
    Avg size per day
    171.73 MiB
    Avg size per L2 UOP
    150.89 B

    This section shows how "live" the project's operators are by displaying how frequently they submit transactions of the selected type. It also highlights anomalies - significant deviations from their typical schedule.

    No ongoing anomalies detected

    Avg. tx data subs. interval
    Avg. state updates interval
    Past 30 days anomalies

    Upgrade #16 Interop Contracts + Upgrades to Cannon

    2025 Jul 14th

    Optimism readies Superchain interop and boosts security, scale, and Cannon.

    Learn more

    Upgrade #15 Isthmus Hard Fork

    2025 Apr 12th

    Optimism introduces the Isthmus hard fork and its features.

    Learn more
    Sequencer failureState validationData availabilityExit windowProposer failure
    Sequencer failure
    Self sequence

    In the event of a sequencer failure, users can force transactions to be included in the project’s chain by sending them to L1. There can be up to a 12h delay on this operation.

    State validation
    Fraud proofs (INT)

    Fraud proofs allow actors watching the chain to prove that the state is incorrect. Interactive proofs (INT) require multiple transactions over time to resolve.

    Data availability
    Onchain

    All of the data needed for proof construction is published on Ethereum L1.

    Exit window
    None

    There is no exit window for users to exit in case of unwanted regular upgrades as they are initiated by the Security Council with instant upgrade power and without proper notice.

    Proposer failure
    Self propose

    Anyone can be a Proposer and propose new roots to the L1 bridge.

    OP Mainnet
    OP Mainnet is a
    Stage 1
    Optimistic Rollup.

    Learn more about Rollup stages
    Please keep in mind that these stages do not reflect rollup security, this is an opinionated assessment of rollup maturity based on subjective criteria, created with a goal of incentivizing projects to push toward better decentralization. Each team may have taken different paths to achieve this goal.

    All data required for proofs is published on chain

    All the data that is used to construct the system state is published on chain in the form of cheap blobs or calldata. This ensures that it will be available for enough time.

    1. Derivation: Batch submission - OP Mainnet specs
    2. BatchInbox - address
    3. OptimismPortal2.sol - source code, depositTransaction function
    Learn more about the DA layer here: Ethereum logoEthereum
    Node software

    The rollup node is composed of two software components: op-node, implementing consensus related logic, and op-geth, implementing execution logic. The configuration file can be found here.

    Compression scheme

    Data batches are compressed using the zlib algorithm with best compression level.

    Genesis state

    Since OP Mainnet has migrated from the OVM to Bedrock, a node must be synced using a data directory that can be found here. To reproduce the migration itself, see this guide.

    Data format

    The format specification of Sequencer’s data batches can be found here.

    A diagram of the state validation
    A diagram of the state validation

    Updates to the system state can be proposed and challenged by anyone who has sufficient funds. If a state root passes the challenge period, it is optimistically considered correct and made actionable for withdrawals.


    State root proposals

    Proposers submit state roots as children of the latest confirmed state root (called anchor state), by calling the create function in the DisputeGameFactory. A state root can have multiple conflicting children. Each proposal requires a stake, currently set to 0.08 ETH, that can be slashed if the proposal is proven incorrect via a fraud proof. Stakes can be withdrawn only after the proposal has been confirmed. A state root gets confirmed if the challenge period has passed and it is not countered.

    1. OP stack specification: Fault Dispute Game
    Challenges

    Challenges are opened to disprove invalid state roots using bisection games. Each bisection move requires a stake that increases expontentially with the depth of the bisection, with a factor of 1.09493. The maximum depth is 73, and reaching it therefore requires a cumulative stake of 691.43 ETH from depth 0. Actors can participate in any challenge by calling the defend or attack functions, depending whether they agree or disagree with the latest claim and want to move the bisection game forward. Actors that disagree with the top-level claim are called challengers, and actors that agree are called defenders. Each actor might be involved in multiple (sub-)challenges at the same time, meaning that the protocol operates with full concurrency. Challengers and defenders alternate in the bisection game, and they pass each other a clock that starts with 3d 12h. If a clock expires, the claim is considered defeated if it was countered, or it gets confirmed if uncountered. Since honest parties can inherit clocks from malicious parties that play both as challengers and defenders (see freeloader claims), if a clock gets inherited with less than 3h, it generally gets extended by 3h with the exception of 6h right before depth 30, and 1d right before the last depth. The maximum clock extension that a top level claim can get is therefore 10d. Since unconfirmed state roots are independent of one another, users can decide to exit with a subsequent confirmed state root if the previous one is delayed. Winners get the entire losers’ stake, meaning that sybils can potentially play against each other at no cost. The final instruction found via the bisection game is then executed onchain in the MIPS one step prover contract who determines the winner. The protocol does not enforce valid bisections, meaning that actors can propose correct initial claims and then provide incorrect midpoints. The protocol can be subject to resource exhaustion attacks (Spearbit 5.1.3).

    1. Fraud Proof Wars: OPFP
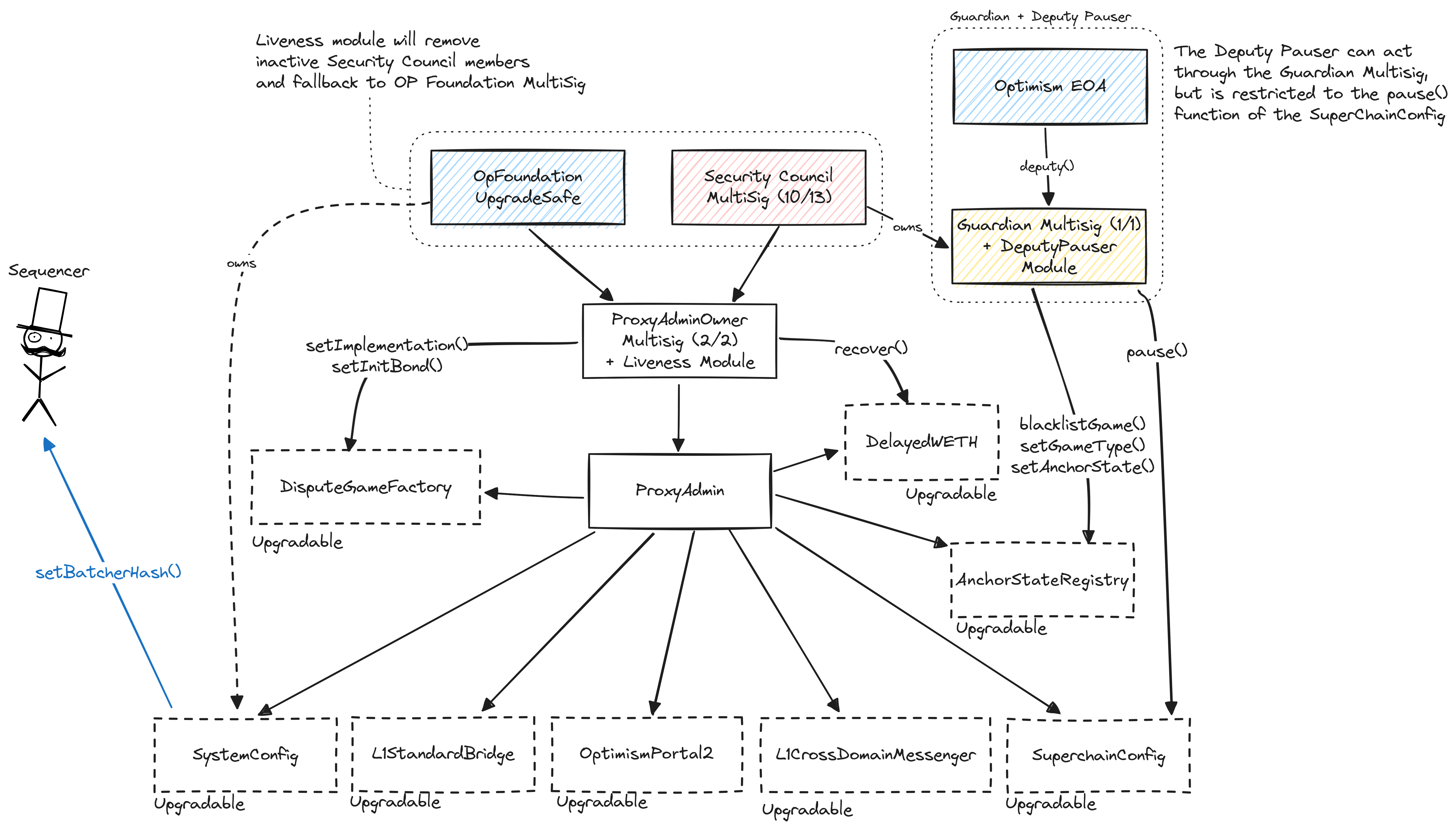
    A diagram of the upgrades and governance
    A diagram of the upgrades and governance

    All contracts are upgradable by the SuperchainProxyAdmin which is controlled by a 2/2 multisig composed by the Optimism Foundation and a Security Council. The Guardian role is assigned to the Security Council multisig, with a Safe Module that limits the Optimism Foundation to act through it to stop withdrawals in the whole Superchain or specific individual chains. Each pause automatically expires after 3 months if not extended or unpaused by the Security Council. The Security Council can remove the module if the Foundation becomes malicious. The single Sequencer actor can be modified by the OpFoundationOperationsSafe via the SystemConfig contract. The SuperchainProxyAdminOwner can recover dispute bonds in case of bugs that would distribute them incorrectly.

    At the moment, for regular upgrades, the DAO signals its intent by voting on upgrade proposals, but has no direct control over the upgrade process.

    The system has a centralized operator

    The operator is the only entity that can propose blocks. A live and trustworthy operator is vital to the health of the system.

    • MEV can be extracted if the operator exploits their centralized position and frontruns user transactions.

    Users can force any transaction

    Because the state of the system is based on transactions submitted on the underlying host chain and anyone can submit their transactions there it allows the users to circumvent censorship by interacting with the smart contract on the host chain directly.

    1. Sequencing Window - OP Mainnet Specs
    2. OptimismPortal2.sol - source code, depositTransaction function

    Regular exits

    The user initiates the withdrawal by submitting a regular transaction on this chain. When a state root containing such transaction is settled, the funds become available for withdrawal on L1 after 3d 12h. Withdrawal inclusion can be proven before state root settlement, but a 7d period has to pass before it becomes actionable. The process of state root settlement takes a challenge period of at least 3d 12h to complete. Finally the user submits an L1 transaction to claim the funds. This transaction requires a merkle proof.

    1. OptimismPortal2.sol - Etherscan source code, proveWithdrawalTransaction function
    2. OptimismPortal2.sol - Etherscan source code, finalizeWithdrawalTransaction function

    Forced messaging

    If the user experiences censorship from the operator with regular L2->L1 messaging they can submit their messages directly on L1. The system is then obliged to service this request or halt all messages, including forced withdrawals from L1 and regular messages initiated on L2. Once the force operation is submitted and if the request is serviced, the operation follows the flow of a regular message.

    1. Forced withdrawal from an OP Stack blockchain

    EVM compatible smart contracts are supported

    OP stack chains are pursuing the EVM Equivalence model. No changes to smart contracts are required regardless of the language they are written in, i.e. anything deployed on L1 can be deployed on L2.

    1. Introducing EVM Equivalence
    A dashboard to explore contracts and permissions
    Go to Disco
    Disco UI Banner

    Ethereum

    Roles:

    Allowed to challenge or delete state roots proposed by a Proposer.

    Used in:

    Allowed to pause withdrawals. In op stack systems with a proof system, the Guardian can also blacklist dispute games and set the respected game type (permissioned / permissionless).

    • OpFoundationUpgradeSafe has the role if the number of Optimism Security Council members falls below 8
    • Optimism EOA 1 has the role though restricted to the SuperchainConfig’s pause() function
    Proposer EOA 2

    Allowed to post new state roots of the current layer to the host chain.

    Sequencer EOA 1

    Allowed to commit transactions from the current layer to the host chain.

    Actors:

    SuperchainProxyAdminOwner 0x5a0A…3d2A

    A Multisig with 2/2 threshold.

    • Can upgrade with no delay
      • SystemConfig
      • AnchorStateRegistry
      • L1CrossDomainMessenger
      • ETHLockbox
      • L1ERC721Bridge
      • OptimismMintableERC20Factory
      • SuperchainConfig
      • L1StandardBridge
      • OptimismPortal2
      • DelayedWETH
      • DelayedWETH
      • DisputeGameFactory
    • Can interact with AddressManager
      • set and change address mappings
    Used in:
    OpFoundationUpgradeSafe 0x847B…9D92

    A Multisig with 5/7 threshold. Member of SuperchainProxyAdminOwner.

    • Can interact with SystemConfig
      • it can update the preconfer address, the batch submitter (Sequencer) address and the gas configuration of the system
    • A Guardian LivenessModule if the number of Optimism Security Council members falls below 8 → Optimism Security Council → Optimism Guardian Multisig
    Used in:
    Optimism Security Council 0xc281…Bd03

    A Multisig with 10/13 threshold. It uses the following modules: LivenessModule (used to remove members inactive for 3mo 8d while making sure that the threshold remains above 75%. If the number of members falls below 8, the OpFoundationUpgradeSafe takes ownership of the multisig). Member of Optimism Guardian Multisig, SuperchainProxyAdminOwner.

    • A Guardian Optimism Guardian Multisig
    Used in:
    1. Security Council members - Optimism Collective Governance Forum
    LivenessGuard 0x2442…4a25

    Modular contract to be used together with the LivenessModule. Tracks liveness / activity of Safe owners.

    • Can interact with LivenessModule
    Used in:
    OpFoundationOperationsSafe 0x9BA6…6b3A

    A Multisig with 5/7 threshold.

    • A Challenger - acting directly
    Used in:
    Optimism Guardian Multisig 0x09f7…dAf2

    A Multisig with 1/1 threshold. It uses the following modules: DeputyPauseModule (Allows 0x352f1defB49718e7Ea411687E850aA8d6299F7aC, called the deputy pauser, to act on behalf of the OpFoundationUpgradeSafe if set as its Safe module).

    Participants (1):

    Optimism Security Council
    Used in:
    GnosisSafe 0x42d2…9c64

    A Multisig with 2/2 threshold. Member of OpFoundationUpgradeSafe, OpFoundationOperationsSafe.

    Participants (2):

    0xb237…97A50x4665…7429
    Used in:
    Optimism EOA 1 0x352f…F7aC
    • A Guardian DeputyPauseModule though restricted to the SuperchainConfig’s pause() function → Optimism Guardian Multisig
    Used in:

    OP Mainnet

    Actors:

    MintManagerOwner 0x2A82…3a26

    A Multisig with 3/5 threshold.

    • Can interact with MintManager
      • change the OP token owner to a different MintManager and therefore change the inflation policy
    SuperchainProxyAdminOwner - L2 Alias 0x6B1B…4E3b
    • Can upgrade with no delay
      • DeployerWhitelist
      • L2CrossDomainMessenger
      • GasPriceOracle
      • L2StandardBridge
      • SequencerFeeVault
      • OptimismMintableERC20Factory
      • L1BlockNumber
      • L2ERC721Bridge
      • L1Block
      • L2ToL1MessagePasser
      • OptimismMintableERC721Factory
      • ProxyAdmin
      • BaseFeeVault
      • L1FeeVault
      • OperatorFeeVault
      • SchemaRegistry
      • EAS
    A dashboard to explore contracts and permissions
    Go to Disco
    Disco UI Banner
    A diagram of the smart contract architecture
    A diagram of the smart contract architecture

    Ethereum

    Contains configuration parameters such as the Sequencer address, gas limit on this chain and the unsafe block signer address.

    • Roles:
      • admin: SuperchainProxyAdmin; ultimately SuperchainProxyAdminOwner
      • batcherHash: EOA 1
      • owner: OpFoundationUpgradeSafe
    Implementation used in:

    The OptimismPortal contract is the main entry point to deposit funds from L1 to L2. It also allows to prove and finalize withdrawals. It specifies which game type can be used for withdrawals, which currently is the FaultDisputeGame.

    • Roles:
      • admin: SuperchainProxyAdmin; ultimately SuperchainProxyAdminOwner
    Implementation used in:

    The dispute game factory allows the creation of dispute games, used to propose state roots and eventually challenge them.

    • Roles:
      • admin: SuperchainProxyAdmin; ultimately SuperchainProxyAdminOwner
    Implementation used in:

    Used to manage global configuration values for multiple OP Chains within a single Superchain network. The SuperchainConfig contract manages individual pause states for each chain connected to it, as well as a global pause state for all chains. The guardian role can pause either separately, but each pause expires after 3 months if left untouched.

    • Roles:
      • admin: SuperchainProxyAdmin; ultimately SuperchainProxyAdminOwner
      • guardian: Optimism Guardian Multisig; ultimately OpFoundationUpgradeSafe, Optimism EOA 1, Optimism Security Council
    Proxy used in:
    Used in:

    Sends messages from host chain to this chain, and relays messages back onto host chain. In the event that a message sent from host chain to this chain is rejected for exceeding this chain’s epoch gas limit, it can be resubmitted via this contract’s replay function.

    • Roles:
      • admin: SuperchainProxyAdmin; ultimately SuperchainProxyAdminOwner
    Implementation used in:

    Used to bridge ERC-721 tokens from host chain to this chain.

    • Roles:
      • admin: SuperchainProxyAdmin; ultimately SuperchainProxyAdminOwner
    Implementation used in:

    The main entry point to deposit ERC20 tokens from host chain to this chain.

    • Roles:
      • admin: SuperchainProxyAdmin; ultimately SuperchainProxyAdminOwner
    • This contract can store any token.
    Implementation used in:
    LivenessModule 0x0454…a748

    used to remove members inactive for 3mo 8d while making sure that the threshold remains above 75%. If the number of members falls below 8, the OpFoundationUpgradeSafe takes ownership of the multisig

    • Roles:
      • fallbackOwner: OpFoundationUpgradeSafe if the number of Optimism Security Council members falls below 8
      • livenessGuard: LivenessGuard
    Implementation used in:
    L1DAITokenBridge 0x10E6…5f2F

    Custom Gateway for DAI deposits via canonical messaging. Deposited DAI is forwarded to a Vault contract.

    PreimageOracle 0x1fb8…aDD3

    The PreimageOracle contract is used to load the required data from L1 for a dispute game.

    Implementation used in:

    Contains the latest confirmed state root that can be used as a starting point in a dispute game. It specifies which game type can be used for withdrawals, which currently is the FaultDisputeGame.

    • Roles:
      • admin: SuperchainProxyAdmin; ultimately SuperchainProxyAdminOwner
    Implementation used in:

    A simple escrow contract storing ETH for the canonical bridge.

    • Roles:
      • admin: SuperchainProxyAdmin; ultimately SuperchainProxyAdminOwner
    • This contract stores the following tokens: ETH.
    Implementation used in:
    L1DAIEscrow 0x4671…6C65

    Stores DAI deposited from the attached L1DAITokenBridge.

    • This contract stores the following tokens: DAI, USDS, sUSDS.
    FaultDisputeGame 0x478c…9c87

    Logic of the dispute game. When a state root is proposed, a dispute game contract is deployed. Challengers can use such contracts to challenge the proposed state root.

    SuperchainProxyAdmin 0x543b…fB04
    • Roles:
      • owner: SuperchainProxyAdminOwner
    Implementation used in:
    SynthetixBridgeEscrow 0x5Fd7…eF9f

    Custom escrow for SNX bridged via canonical messaging.

    • This contract stores the following tokens: SNX.

    The MIPS contract is used to execute the final step of the dispute game which objectively determines the winner of the dispute.

    Implementation used in:

    A helper contract that generates OptimismMintableERC20 contracts on the network it’s deployed to. OptimismMintableERC20 is a standard extension of the base ERC20 token contract designed to allow the L1StandardBridge contracts to mint and burn tokens. This makes it possible to use an OptimismMintableERC20 as this chain’s representation of a token on the host chain, or vice-versa.

    • Roles:
      • admin: SuperchainProxyAdmin; ultimately SuperchainProxyAdminOwner
    Implementation used in:

    Lido custom escrow for wstETH tokens that uses the canonical bridge for messaging but is governed externally.

    • This contract stores the following tokens: wstETH.
    DeputyPauseModule 0x76fC…1754

    Allows 0x352f1defB49718e7Ea411687E850aA8d6299F7aC, called the deputy pauser, to act on behalf of the OpFoundationUpgradeSafe if set as its Safe module.

    • Roles:
      • deputy: Optimism EOA 1 though restricted to the SuperchainConfig’s pause() function
    Implementation used in:
    PermissionedDisputeGame 0x8081…95bf

    Same as FaultDisputeGame, but only two permissioned addresses are designated as proposer and challenger.

    • Roles:
      • challenger: OpFoundationOperationsSafe
      • proposer: EOA 2

    Collecting sequencer, base- and L1 fees from L2.

    Contract designed to hold the bonded ETH for each game. It is designed as a wrapper around WETH to allow an owner to function as a backstop if a game would incorrectly distribute funds.

    • Roles:
      • admin: SuperchainProxyAdmin; ultimately SuperchainProxyAdminOwner
    Implementation used in:

    Contract designed to hold the bonded ETH for each game. It is designed as a wrapper around WETH to allow an owner to function as a backstop if a game would incorrectly distribute funds.

    • Roles:
      • admin: SuperchainProxyAdmin; ultimately SuperchainProxyAdminOwner
    Implementation used in:

    OP Mainnet

    Legacy contract that was originally used to act as a whitelist of addresses allowed to the Optimism network. Fully unused and deprecated since the Bedrock upgrade.

    • Roles:
      • admin: ProxyAdmin; ultimately SuperchainProxyAdminOwner - L2 Alias

    The L2CrossDomainMessenger (L2xDM) contract sends messages from L2 to L1, and relays messages from L1 onto L2 with a system tx. In the event that a message sent from L2 to L1 is rejected for exceeding the L1 gas limit, it can be resubmitted via this contract’s replay function.

    • Roles:
      • admin: ProxyAdmin; ultimately SuperchainProxyAdminOwner - L2 Alias

    Provides the current gas price for L2 transactions.

    • Roles:
      • admin: ProxyAdmin; ultimately SuperchainProxyAdminOwner - L2 Alias

    The L2StandardBridge contract is the main entry point to deposit or withdraw ERC20 tokens from L2 to L1. This contract can store any token.

    • Roles:
      • admin: ProxyAdmin; ultimately SuperchainProxyAdminOwner - L2 Alias

    Collects the sequencer fees, which are withdrawable to the FeesCollector on L1.

    • Roles:
      • admin: ProxyAdmin; ultimately SuperchainProxyAdminOwner - L2 Alias

    Factory contract to create bridge compliant ERC20 IOU token representations of bridged L1 ERC20 tokens.

    • Roles:
      • admin: ProxyAdmin; ultimately SuperchainProxyAdminOwner - L2 Alias

    Simple contract that returns the latest L1 block number.

    • Roles:
      • admin: ProxyAdmin; ultimately SuperchainProxyAdminOwner - L2 Alias

    The L2ERC721Bridge contract is the main entry point to deposit or withdraw ERC721 tokens from L2 to L1. This contract can store any token.

    • Roles:
      • admin: ProxyAdmin; ultimately SuperchainProxyAdminOwner - L2 Alias

    Simple contract that returns information about the latest L1 block, which is derived permissionlessly from the L1 chain.

    • Roles:
      • admin: ProxyAdmin; ultimately SuperchainProxyAdminOwner - L2 Alias

    Contract used internally by the L2CrossDomainMessenger to send messages to L1, including withdrawals. It can also be used directly as a low-level interface.

    • Roles:
      • admin: ProxyAdmin; ultimately SuperchainProxyAdminOwner - L2 Alias
    OptimismMintableERC721Factory 0x4200…0017Implementation (Upgradable)Admin

    Factory contract to create bridge compliant ERC721 IOU token representations of bridged L1 ERC721 tokens.

    • Roles:
      • admin: ProxyAdmin; ultimately SuperchainProxyAdminOwner - L2 Alias
    • Roles:
      • admin: ProxyAdmin; ultimately SuperchainProxyAdminOwner - L2 Alias
      • owner: SuperchainProxyAdminOwner - L2 Alias

    Collects EIP-1559 base fees, which are withdrawable to the FeesCollector on L1.

    • Roles:
      • admin: ProxyAdmin; ultimately SuperchainProxyAdminOwner - L2 Alias

    Collects the L1 portion of the L2 transaction fees, which are withdrawable to the FeesCollector on L1.

    • Roles:
      • admin: ProxyAdmin; ultimately SuperchainProxyAdminOwner - L2 Alias

    Holds the ‘operator fees’ for the L2 network, which are part of the L2 fees that users pay.

    • Roles:
      • admin: ProxyAdmin; ultimately SuperchainProxyAdminOwner - L2 Alias

    Contracts to register schemas for the Ethereum Attestation Service (EAS).

    • Roles:
      • admin: ProxyAdmin; ultimately SuperchainProxyAdminOwner - L2 Alias

    Contract containing the main logic for the Ethereum Attestation Service (EAS).

    • Roles:
      • admin: ProxyAdmin; ultimately SuperchainProxyAdminOwner - L2 Alias

    The OP token contract. The minting policy is controlled by the MintManager.

    MintManager 0x5C4e…1005

    Controls the OP inflation rate, which is currently hardcoded to 2% annually.

    • Roles:
      • owner: MintManagerOwner

    Value Secured is calculated based on these smart contracts and tokens:

    Main entry point for users depositing ERC20 token that do not require custom gateway.

    Can be upgraded by:
    Implementation used in:
    Escrow for DAI, USDS, sUSDS 0x4671…6C65

    Maker/Sky-controlled vault for DAI, USDS and sUSDS bridged with canonical messaging.

    Main escrow for users depositing ETH.

    Can be upgraded by:
    Implementation used in:
    Escrow for SNX 0x5Fd7…eF9f

    SNX Vault for custom SNX Gateway managed by Synthetix.

    wstETH Vault for custom wstETH Gateway. Fully controlled by Lido governance.

    The current deployment carries some associated risks:

    • Funds can be stolen if a contract receives a malicious code upgrade. Both regular and emergency upgrades must be approved by both the Security Council and the Foundation. There is no delay on regular upgrades.